歡迎來到江蘇安科瑞電器制造有限公司!
服務熱線:18795630583
產品分類
Cassification
更新時間:2025-09-17
瀏覽次數:174產品介紹
ACCU-100M 微電網協調控制器是一種應用于微電網、分布式發電、儲能等領域的模塊化智能協調控制器。裝置滿足系統滿足光伏系統、風力發電、儲能系統以及充電樁等設備的接入,通過對微電網系統進行全天候數據采集分析,監視光伏、風能、儲能系統、充電樁運行狀態及健康狀況,并在此基礎上以安全經濟優化運行為目標,獲取控制策略進而對微電網實施調節控制,實現微電網分布式能源、儲能系統、負荷的實時動態調節功能,促進新能源就地化消納,提高電網運行穩定性、補償負荷波動;有效實現微電網的需求管理,提高微電網運行效率、降低供電成本,保障微電網安全、可靠、經濟運行。
產品特點
ACCU-100M 微電網協調控制器具備以下功能特點:
數據采集:支持串口、以太網等多通道實時運行,滿足各類風電與光伏逆變器、儲能等設備接入;
通訊管理:支持 Modbus RTU、Modbus TCP、IEC 60870-5-101、IEC 60870-5-103、IEC60870-5-104、MQTT 等通信規約,可實現云邊協同(結合安科瑞智慧能源管理云平臺進行遠程運維)、OTA 升級、就地/遠程切換、本地人機交互(選配);
邊緣計算:靈活的報警閾值設置、主動上傳報警信息、數據合并計算、邏輯控制、斷點續傳、數據加密、4G 路由;
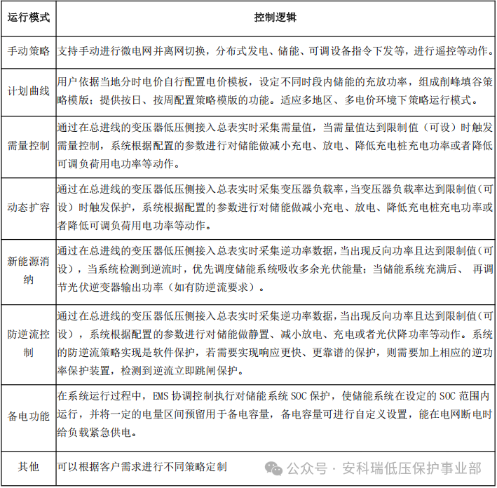
策略管理:防逆流、計劃曲線、削峰填谷、需量控制、有功/無功控制、光儲協調等,并支持策略定制;
系統安全:基于不可信模型設計的用戶權限,防止非法用戶侵入;基于數據加密與數據安全驗證技術,采用數據標定與防篡改機制,實現數據固證和可追溯;
運行安全:采集分析包括電池、溫控及消防在內的全站信號與測量數據,實現運行安全預警預測。
產品參數
ACCU-100M 微電網控制器主要負責工商業光儲充新能源電站的數據采集、本地控制策略以及云端數據的交互。





ACCU-100M 協調控制器:控制儲能設備、分布式能源、可調負荷設備的出力與電力需求,并能根據經濟效益模型在滿足調度的前提下,進行光儲置換,減少棄光。并與云端平臺進行交互,響應云端策略配置。
智慧能源管理云平臺 EMS3.0:滿足跨站點,跨區域海量數據的接入,通過數據分析實現各站點資源類、電量類、損耗類、指標類、維護類、貢獻類等指標計算與管控,并通過多樣化預測,分析發電與用電趨勢,結合電價數據、生產計劃、負荷需求,提供最佳控制方案。同時提供遠程監控與運維功能。
能量調度
